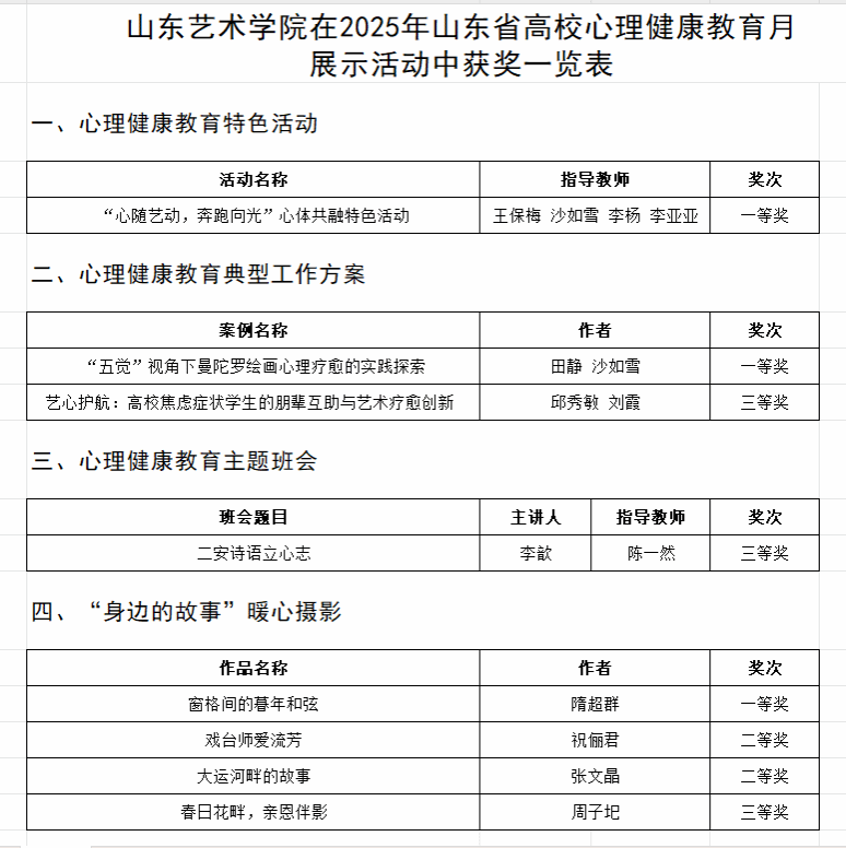
近日,山东省高校心理健康宣传教育月展示活动评选获奖结果揭晓。我校共获8项荣誉,包括一等奖3项、二等奖2项、三等奖3项,覆盖心理健康教育特色活动、工作方案、主题班会及暖心摄影等多个类别,充分展示了我校心理健康教育工作的扎实成效与学子积极向上的精神风貌。

近年来,我校坚持以“以艺润心”作为心理健康工作的核心理念,深耕心理健康教育与艺术专业教育的深度融合,构筑特色育人生态。推动心理教育与专业教学相结合、预防发展与危机干预相结合,构建覆盖全体的心理健康服务体系,推动心理健康工作从“问题干预”向“积极发展”转型。艺术创作与表达成为滋养心灵、促进成长、化解心理危机的有效媒介,助力学生在提升艺术素养的同时增强心理素质,实现人格健全与创作力蓬勃的双重成长。
未来,学校将持续深化心理健康教育体系建设,进一步优化育人举措、创新实践载体,推动学生心理健康工作向更高质量、更精细化方向发展,为培养品学兼优、心艺共生的新时代艺术人才夯实心理根基。
部分作品展示
一等奖作品:《窗格的暮年和弦》

作者:传媒学院 隋超群
镜头截取医院窗棂间的逆光剪影: 奶奶微驼的脊背搀扶着爷爷消瘦的轮廓,岁月染白了他们的轮廓,叠成泛黄的诗篇。爷爷住院期间奶奶的悉心照料,稀释了病痛的时光。褶皱的衣角漏进几缕风,相搀的姿态,是暮年最动人的和弦,在生命的窗棂间永恒震颤。
二等奖作品:《戏台师爱流芳》系列
《华饰映师恩》

《戏苑师情·暖语正音》

《戏音里的师爱光芒》

《声韵间的暖情指引》

《粉墨师爱凝》

《戏妆映师恩》

作者:传媒学院 祝俪君
在戏剧的绚烂天地间,一幅幅温馨的画面悄然铺展。在后台,老师们轻柔地为学生调整着精致繁复的头饰,化着专业的妆容,纠正最后的错误,那双手,带着岁月的沉淀与专业的温度,每一个细微的动作,都似在编织着对艺术的深情,对后辈的厚爱。这看似简单的举动,实则承载着千言万语。老师眼中,有对学生成长的殷切期盼,有对传统艺术传承的坚定信念。学生静静伫立,感受着老师的关怀如春风拂面。这一份份爱与温暖,化作前行的动力,在心底生根发芽。在这充满正能量的互动里,师生情谊如同戏剧中的经典桥段,真挚而动人。他们用爱与责任,在戏剧的舞台上书写着动人的篇章,让古老的艺术在新时代的阳光下,绽放出更加耀眼的光芒,也让我们看到了师生之间最纯粹、最美好的模样。
二等奖作品:《大运河畔的故事》系列
此次我带来的是,大运河两畔的故事,途径济宁,聊城,枣庄。
我着重记录了途径地区的人文,人们的幸福美好生活。下面开始进行我的图片解说:
运河畔追随夕阳向前走去,是一对在拍婚纱照的新人,在日落余晖下格外美丽。夕阳照在人的心里暖洋洋的,让看到这一幕的人不由得在心里泛出涟漪,加强了我们对美好生活的向往与追求。

运河沿岸有很多小村子,村子里的大人都去工作了,很多小孩都是由爷爷奶奶姥姥姥爷带大的,一张温情的大手牵小手的照片,用它无声的力量,重塑了我的内心世界。它给予我安全感,让我珍视亲情,激发我的责任感,成为我心灵深处永恒的温暖与力量源泉,指引我在人生的道路上,带着爱与勇气坚定前行。

接着往下走我碰到了来大运河畔旅游的奶奶们,开心得向我展示着她们的服装,两位奶奶身着特殊服装热情比耶的样子,洋溢着活力与快乐,让我心情随之明朗,心里满是温暖,也对生活多了份积极期待。

大运河途径地微山湖,这里拥有亚洲最大的10万亩天然荷花池,微山县也因此获得了“中国荷都”。采莲人抛来的荷花,带着水面的清冽与自然的生机。那轻盈跃动的粉白花瓣,如灵动的祝福,感受到生活中不期而遇的浪漫与善意,内心也变得柔软而明亮。

作者:传媒学院 张文晶
三等奖作品:《春日花畔,亲恩伴影》

作者:舞蹈学院 周子圯
在“反向旅游”热度攀升的当下,人们不再一味追逐远方名胜,而是转身留意身边的美好。这张照片里,春日繁花似雪,点缀枝头。树下,两位老人神态安然,一旁晚辈举着手机,认真为他们定格笑容。在忙碌生活的缝隙里,这片刻“慢陪伴”,是“陪伴经济”浪潮下两代人亲情的深切呼应,繁花与湖水共同见证这份岁月沉淀的温暖。