部门首页
部门概况
机构设置
规章制度
支部建设
学工之家
队伍建设
学工风采
研修工作室
教育管理
规章制度
学生教育
学生管理
国防教育
相关下载
心理健康
心理健康教育
心理测评
心理辅导员培训
朋辈心理服务
学生资助
通知公告
规章制度
勤工助学
相关下载
公寓管理
通知公告
警示信息
园区动态
学生自主管理
文档下载
园区景致
就业创业
通知公告
学生就业
学生创业
相关下载
就业创业
通知公告
学生就业
学生创业
相关下载
通知公告
当前位置:
部门首页
>
就业创业
>
通知公告
> 正文
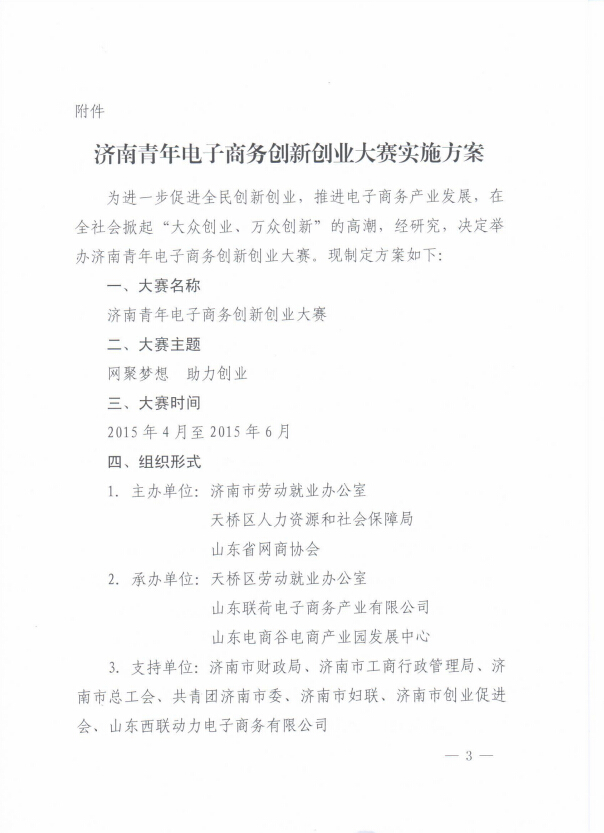
关于举办济南青年电子商务创新创业大赛的通知
发布日期:2015-05-15 作者:jyzdzx 来源: 点击: